2021年11月26日,农林科学领域国际权威期刊《Industrial Crops and Products》(中科院一区TOP期刊)在线发表了公司阙友雄和苏亚春团队的“Characterization of the sugarcane MYC gene family and the negative regulatory role of ShMYC4 in response to pathogen stress”的研究论文。该研究针对甘蔗及其近缘种割手密,聚焦MYC转录因子的基因家族挖掘、系统进化分析、结构特征阐述、表达模式鉴定及抗病功能解析开展研究。此外,作者还鉴定了ShMYC4是一个核定位无转录自激活活性的转录因子,通过介导超敏反应,以及水杨酸、茉莉酸和乙烯代谢途径,负调控寄主植物对病原菌的防御反应。研究揭示了MYC转录因子在甘蔗抗黑穗病中的分子功能,为深入解析该基因在甘蔗抗黑穗病中的功能作用及其调控机制奠定了良好的基础,而所获得的MYC基因则有望作为甘蔗抗病分子育种的基因资源。
甘蔗(Saccharum spp. hybrids)是世界上重要的糖料和生物能源作物,由鞭黑粉菌(Sporisorium scitamineum)引起的甘蔗黑穗病严重危害甘蔗产业。培育抗病新品种是防治甘蔗黑穗病最为经济有效的措施。因此,挖掘和鉴定甘蔗抗病基因并解析其抗病机制,对基于转基因技术改良目标甘蔗品种的抗黑穗病性具有重要意义。MYC(Myelocytomatosis)转录因子在植物生长发育、次生代谢物的合成、逆境响应、植物激素信号转导及不同激素信号通路之间的相互作用中发挥关键作用。迄今,甘蔗中尚未见有关MYC转录因子的研究报道。
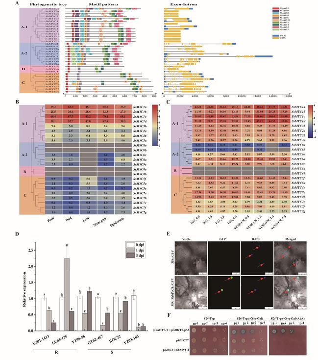
该研究将MYC基因家族分为四组(A-1/A-2/B/C),基因结构分析映证了植物MYC基因在进化过程中发生了内含子丢失,并阐明了MYC基因的功能分化(图1A)。通过转录组数据和表达聚类,推测这些MYC基因参与甘蔗与黑穗病菌的互作进程(图1BC)。进一步,作者还从甘蔗栽培品种ROC22中成功克隆了一个甘蔗ShMYC4基因。该基因的表达水平受到甘蔗黑穗病菌侵染的抑制(图1D),并证明其为核定位的A-1组成员(图1E),且无转录自激活活性(图1F)。
图1 甘蔗ShMYC4基因的结构特征、表达特性及其编码蛋白的亚细胞定位和转录自激活活性
进一步,作者发现,与对照相比,过表达ShMYC4基因的转基因植株对病原菌胁迫表现出更高的敏感性(图2AC)。免疫相关基因的表达分析揭示,该基因可能通过调控超敏反应HR、SA、JA和ET途径相关基因的表达来参与转基因植株对病原菌胁迫的应答(图2BD)。以上研究提供了甘蔗MYC转录因子的全面信息,将促进研究者们对MYC转录因子生物学功能的理解,并推动其在甘蔗遗传改良中的应用。
图2 过表达ShMYC4基因的转基因植株对病原菌胁迫表现出更高的敏感性
公司为第一作者和通讯作者单位。网投十大信誉排名硕士毕业研究生任永娟为该论文的第一作者;公司农业农村部甘蔗生物学与遗传育种重点实验室、国家甘蔗工程技术研究中心/网投十大信誉排名苏亚春副研究员和阙友雄研究员为该论文的共同通讯作者。网投十大信誉排名(中国)有限公司在读研究生邹文会、冯景芳、张畅、赵振南、王东姣、孙婷婷、岑光莉以及毕业生苏炜华和王文举参与研究。该研究得到国家重点研发计划(2018YFD1000503)、国家自然科学基金(31871688)、福建省杰出青年科学基金(2015J06006)和国家糖料产业技术体系(CARS-17)等项目的资助。
原文链接:https://doi.org/10.1016/j.indcrop.2021.114292